加载中...
机构编号A01001!美市科技成为首批私募投资基金电子合同服务机构
作者: 来源: 时间:2023-12-19 16:29:15

美市科技电子签推出多年来,


“标准化合规流程,10分钟电子签,2分钟AI双录,步步合规,基金合同及适当性材料全程自动留痕留档,云端存储”等等等优点已经被广大私募管理人熟知了。这里,小易也有个好消息要告诉大家


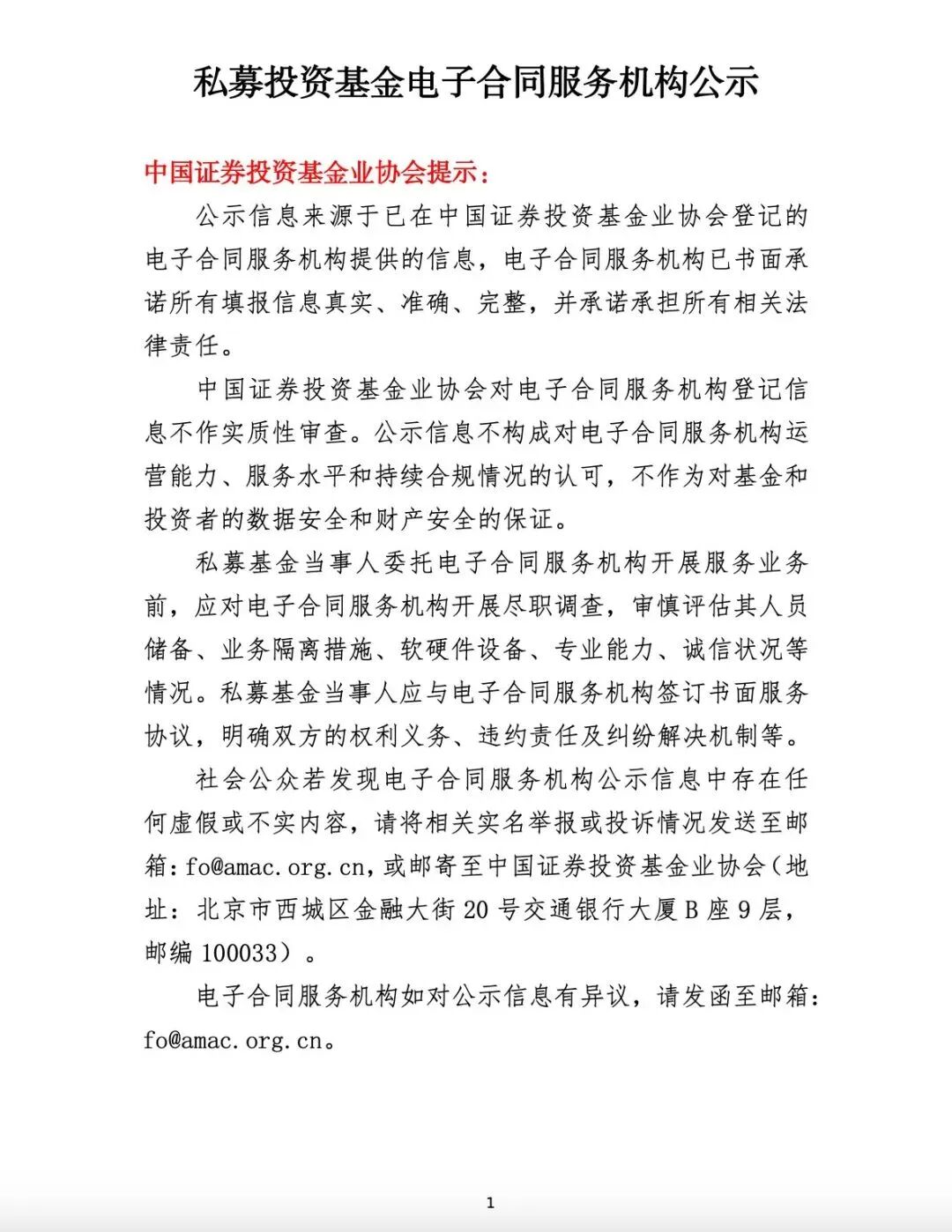
近日,中国证券投资基金业协会公布了首批电子合同服务机构名单,美市科技成功入选。


图片
图片


荣誉的背后是责任和担当。面对未来,美市科技将继续发挥自身技术研发、产业资源整合等优势,以合作共赢的精神和坚定不移的信念,与各方携手助力私募产业高质量发展,深度赋能私募全业务场景,为私募管理人提供全生命周期所需所有业务软件系统,助力降本、开源及满足监管合规要求。


私募管理人好帮手

电子签约巨轻松


拒绝

线下纸质合同签约


效率低:见面签约、快递邮寄效率低;签约准备资料多,流程乱,费时费力;双录很麻烦

风险大:适当性环节易缺失,资料易遗漏;合同存在被非法冒签、篡改风险

存储难:材料需要保存10年+,易丢失,且不易检索

体验差:投资者买别家产品都电子签,觉得纸质合同线下签署又慢又麻烦


推荐

10分钟电子签约


 高效率:签约全程线上(含双录),标准流程,操作丝滑

✔ 更合规:按步签约,环环合规;材料不遗漏、全程留痕留档云端电子存储

 体验佳:投资者随时随地,手机签约,易上手,超便利,更适合客户宝宝体质的智能签约


这些签署需求,

电子签统统满足!


募集阶段合同、适当性材料的线上批量签署&补签


  • 老产品申购/新产品认购

  • 在线赎回申请与确认

  • 适当性回访/冷静期回访

  • 合格投资者承诺函

  • 在线风险测评问卷

  • 风险揭示书签订

  • 基金合同补充协议

  • ……


备案阶段所需资料的内部用印或多方签署

  • 备案承诺函

  • 计划说明书

  • 招募说明书

  • 推介材料

  • 公司章程

  • 基金的工商公示信息截图

  • 普通合伙人与管理人存在关联关系的证明文件

  • 托管协议

  • 外包服务协议

  • 电子合同服务协议

  • ……


运作阶段各种信披报告、公告的内部用印

  • 产品定期报告

  • 成立/临开/分红/清盘临时公告

  • 基金经理变更公告

  • 增加代销机构公告

  • 公司高管变更公告

  • 股东变更公告

  • ……


(不完全统计)


不怕印章不在身边,不怕文件不方便打印,不怕投资者时间难协调,分分钟,线上用印,丝滑签约!


马上私信、电话我们,或点文末阅读原文申请

最快30分钟开通电子签约

机构编号A01001!美市科技成为首批私募投资基金电子合同服务机构
作者: 来源: 时间:2023-12-19 16:29:15

美市科技电子签推出多年来,


“标准化合规流程,10分钟电子签,2分钟AI双录,步步合规,基金合同及适当性材料全程自动留痕留档,云端存储”等等等优点已经被广大私募管理人熟知了。这里,小易也有个好消息要告诉大家


近日,中国证券投资基金业协会公布了首批电子合同服务机构名单,美市科技成功入选。


图片
图片


荣誉的背后是责任和担当。面对未来,美市科技将继续发挥自身技术研发、产业资源整合等优势,以合作共赢的精神和坚定不移的信念,与各方携手助力私募产业高质量发展,深度赋能私募全业务场景,为私募管理人提供全生命周期所需所有业务软件系统,助力降本、开源及满足监管合规要求。


私募管理人好帮手

电子签约巨轻松


拒绝

线下纸质合同签约


效率低:见面签约、快递邮寄效率低;签约准备资料多,流程乱,费时费力;双录很麻烦

风险大:适当性环节易缺失,资料易遗漏;合同存在被非法冒签、篡改风险

存储难:材料需要保存10年+,易丢失,且不易检索

体验差:投资者买别家产品都电子签,觉得纸质合同线下签署又慢又麻烦


推荐

10分钟电子签约


 高效率:签约全程线上(含双录),标准流程,操作丝滑

✔ 更合规:按步签约,环环合规;材料不遗漏、全程留痕留档云端电子存储

 体验佳:投资者随时随地,手机签约,易上手,超便利,更适合客户宝宝体质的智能签约


这些签署需求,

电子签统统满足!


募集阶段合同、适当性材料的线上批量签署&补签


  • 老产品申购/新产品认购

  • 在线赎回申请与确认

  • 适当性回访/冷静期回访

  • 合格投资者承诺函

  • 在线风险测评问卷

  • 风险揭示书签订

  • 基金合同补充协议

  • ……


备案阶段所需资料的内部用印或多方签署

  • 备案承诺函

  • 计划说明书

  • 招募说明书

  • 推介材料

  • 公司章程

  • 基金的工商公示信息截图

  • 普通合伙人与管理人存在关联关系的证明文件

  • 托管协议

  • 外包服务协议

  • 电子合同服务协议

  • ……


运作阶段各种信披报告、公告的内部用印

  • 产品定期报告

  • 成立/临开/分红/清盘临时公告

  • 基金经理变更公告

  • 增加代销机构公告

  • 公司高管变更公告

  • 股东变更公告

  • ……


(不完全统计)


不怕印章不在身边,不怕文件不方便打印,不怕投资者时间难协调,分分钟,线上用印,丝滑签约!


马上私信、电话我们,或点文末阅读原文申请

最快30分钟开通电子签约